Messages : 4,029
Sujets : 16
Inscription : Jun 2018
Type: Particulier
Localisation: Landerneau
Hier, 03:33 PM
(Modification du message : Hier, 03:37 PM par Jean-Paul.)
Houlà, vous allez où?
Aberto, on ne voit pas l'échelle sur tes courbes.
Pour tous les filtres quelque soient leur ordre la somme au point de croisement des haut parleurs doit être de 6 dB lorsque les HP sont en phase. Sinon pas en phase.
La valeur 6 dB n'a rien à voir avec le type de filtre mais avec Les HP. C'est de l'acoustique simple: somme de deux sources de même niveau sonore et en phase = 6 dB, si on déphase de 180° on a un silence.
Sinon quand on a jamais mesuré d'enceintes on peut supposer qu'on a pas de creux dans la courbe, moi ça m'étonnerais bien.
Jean-Paul
Atoll CD400SE/ Atoll IN400SE/ Thechnics 1200GR/ Lehman black cube SE/ Enceintes DIY, et d'autres trucs.
Messages : 1,464
Sujets : 14
Inscription : Feb 2019
Type: Particulier
Hier, 03:49 PM
(Modification du message : Hier, 03:52 PM par aberto.)
![[Image: hm210-go-croisement-3.jpg]](https://i.ibb.co/WpjHMyQ0/hm210-go-croisement-3.jpg)
et la phase overlays
![[Image: phase-overlays-des-hm210go-et-amt.jpg]](https://i.ibb.co/bg8L54Pq/phase-overlays-des-hm210go-et-amt.jpg)
peut etre j'ai mal defini les niveaux pour le croisement
pour la phase ça doit pouvoir s'ameliorer
tiens j'ai trouveça de vance Dickason
dans le Breton tout est bon
Messages : 4,029
Sujets : 16
Inscription : Jun 2018
Type: Particulier
Localisation: Landerneau
Hier, 04:30 PM
(Modification du message : Hier, 04:47 PM par Jean-Paul.)
Le bouquin de Dickasson c'est correct - 3dB pour un filtre Butterwoth. Mais c'est la réponse du filtre seul.
On peut voir ici la même chose:
https://www.subaudio.org/filtrage.html
Les HP ne donneront jamais 3 dB si ils ont en phase, mais toujours 6 dB.
Sur tes courbes de phase il faudrait que l'écart soit de 0°, là c'est trop écarté.
Pour afficher les phases correctement avec l'outil d'alignement il faut connaitre le décalage entre le tweeter et le woofer.
Si on utilise l'overlay ça veut dire que le décalage est de 0mm.
[img]
![[Image: DOFiWb-Phases-alignement.png]](https://nsm09.casimages.com/img/2026/04/03//DOFiWb-Phases-alignement.png)
[/img]
On choisit le tweeter en haut et le woofer en bas. Avec la barre retard précis et les flèches droite ou gauche du clavier on entre la valeur du décalage qu'on a mesuré.
Jean-Paul
Atoll CD400SE/ Atoll IN400SE/ Thechnics 1200GR/ Lehman black cube SE/ Enceintes DIY, et d'autres trucs.
Messages : 1,464
Sujets : 14
Inscription : Feb 2019
Type: Particulier
bon c'est 6db la somme , me suis trompé danS les fichiers
j'ai regarde avec la meme position de l'AMT centre A-3cm environ
si je filtre a 4.7uf alignement 6.9mm, a 5.6uf c'est 17mm, delai 0.05ms insignifiant??
dans le Breton tout est bon
Messages : 15,958
Sujets : 141
Inscription : Aug 2017
Type: Particulier
Localisation: Herbignac
Jean-Paul, essaye d'enlever ta résistance de début de filtre passe-haut et remplace ça par un L-pad à la fin du filtre, et mesure avec la polarité normale sur les aiguës.
Messages : 1,464
Sujets : 14
Inscription : Feb 2019
Type: Particulier
Hier, 10:14 PM
(Modification du message : Hier, 10:23 PM par aberto.)
salut Laurent
avec l'AMT j' ai fait les 2 , ça n'a rien changé polarite inversee pour rester en phase
dans le Breton tout est bon
Messages : 4,029
Sujets : 16
Inscription : Jun 2018
Type: Particulier
Localisation: Landerneau
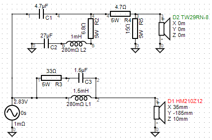
(Hier, 09:19 PM)Vacuum a écrit : Jean-Paul, essaye d'enlever ta résistance de début de filtre passe-haut et remplace ça par un L-pad à la fin du filtre, et mesure avec la polarité normale sur les aiguës.
[img]
![[Image: tRWiWb-HM210Z12-TW29RN-var3-XO-schema-3.png]](https://nsm09.casimages.com/img/2026/04/04//tRWiWb-HM210Z12-TW29RN-var3-XO-schema-3.png)
[/img]
[img]
![[Image: tRWiWb-HM210Z12-TW29RN-var3-SPL.png]](https://nsm09.casimages.com/img/2026/04/04//tRWiWb-HM210Z12-TW29RN-var3-SPL.png)
[/img]
Et le tweeter en polarité normale
[img]
![[Image: uRWiWb-HM210Z12-TW29RN-var3-XO-schema-3-Plus.png]](https://nsm09.casimages.com/img/2026/04/04//uRWiWb-HM210Z12-TW29RN-var3-XO-schema-3-Plus.png)
[/img]
[img]
![[Image: tRWiWb-HM210Z12-TW29RN-var3-SPL-Plus.png]](https://nsm09.casimages.com/img/2026/04/04//tRWiWb-HM210Z12-TW29RN-var3-SPL-Plus.png)
[/img]
Atoll CD400SE/ Atoll IN400SE/ Thechnics 1200GR/ Lehman black cube SE/ Enceintes DIY, et d'autres trucs.
Messages : 15,958
Sujets : 141
Inscription : Aug 2017
Type: Particulier
Localisation: Herbignac
Jean-Paul,
Tu attenue le tweeter à combien de Décibel ?